动漫A片
主页
动漫A片概况
动漫A片简介
组织机构
委员会
师资队伍
在职教工
教学团队
科研团队
杰出人才
党建工作
组织构架
党建风采
理论学习
学科建设
国家平台
省级平台
科学研究
科研机构
科研项目
科研成果
学术交流
仪器管理
博士后流动站
本科生教育
选课知道
教学成果
精品课程
培养方案
本科招生
名师课堂
规章制度
研究生教育
导师风采
研究生招生
研究生获奖
创新项目
研究生就业
常用文件
学工天地
团建在线
学生组织
榜样力量
文体天地
继续教育
快捷导航
动漫A片新闻
科研动态
动漫A片公告
下载中心
推荐内容
欢聚一堂庆新年 温情关怀暖人心——动漫A片 举办新疆籍少数民族学生迎元旦联谊会
动漫A片 开展学习党的二十届四中全会精神系列活动
学院启动“格物·致新”科研项目培育工作坊
动漫A片 举办教师发展主题圆桌会议暨优秀校友论坛
学院举办第十三届“榜样力量”表彰报告会
我校天文学科科研团队参与高海拔宇宙线观测站“拉索”实验取得新突破
动漫A片 召开学科建设暨天文学博士点申报工作推进会
教务信息
动漫A片
>>
教务信息
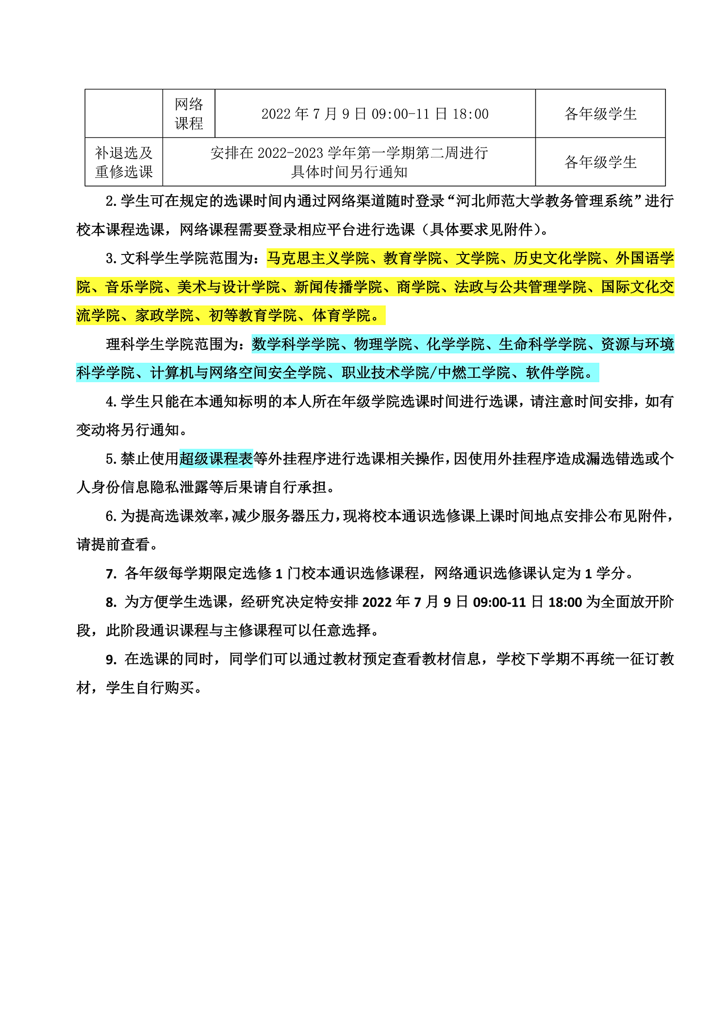
2022-2023-1选课学生告知书
发布时间:2022-07-04 浏览次数:
0
上一篇:
【本科审核评估】动漫A片 本科教育教学审核评估工作实施方案
下一篇:
关于开展2022年河北省普通本科院校教学名师和优秀教学团队推荐工作的通知